С покупкой новой машины (Sorento 2013, комплектация Comfort) решил заняться установкой навигации с Online-мониторингом + интернет радио + диагностика. На прежней машине 5 лет отработал безымянной китаец на платформе S60, практически без нареканий, но ….
Посмотрев отзывы и демо-видео, решил что, использовать ее нового собрата S150 желания нет.
В итоге решил оставить штатную магнитолу для радио-флешки-громкой связи и добавить сверху планшет. Выбор пал на Nexus7 2013. Заранее понимая, что старая версия нексуса уже обкатана и облизана со всех сторон, выбрал новую, потому что она новая. Вот что получилось:
Ссылка на Ютубное описание, некий краткий обзор (http://youtu.be/ydgOfxrnyVs)
Теперь подробнее, сначала был сделан более громоздкий вариант рамки, с ней я какое то время покатался, чтобы посмотреть "что к чему".
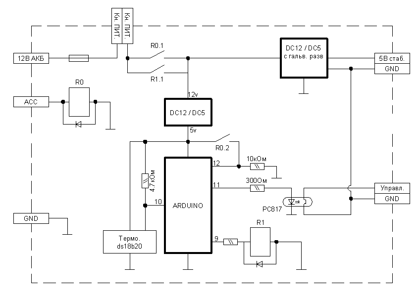
Основой как такового CarPC, всетаки является не рамка и возможно не сам планшет, а его блок питания
В моем случае подключение достаточно стандартно - батарея из планшета вынимается и он напрямую подключается к блоку питания, это позволяет решить проблему недозаряда встроенной батарейки при работе. Тестовая эксплуатация планшета в стандартной комплектации с подключением через прикуриватель, со снятой батарейкой, показала один неудобный момент. Даже кратковременное выключение зажигания или включение стартера уводит планшет в ребут, жить конечно можно, но не комфортно. Как выяснилось я не один такой, на сайте PCCAR человек с ником mcf1 (http://pccar.ru/showthread.php?t=19583), поделился своей наработкой (за что ему большое спасибо), суть которой в том, что планшет не вырубается полностью, а просто уводится в сон, путем использования Hall Sensor-а. В его схеме планшет живет постоянно от АКБ, а при планируемом долгом отсутствии, вырубается вручную.
В моем варианте я решил поступить немного сложнее. Требования к БП у меня были следующие:
- В теплое время года, блок питания должен держать планшет в «сонном режиме» порядка 8 часов, затем самостоятельно вырубать. В холодное время держать около 2х часов, а если совсем колотун-бабай 30 минут.
- При выключении зажигания не уводить планшет в сон сразу, а ждать секунд 10 и только потом баиньки.
- При отключении от АКБ, блок питания не должен потреблять ничего, т.е. совсем 0.
Для этого «родилась» такая схема на ардуинке:
Используется прямое подключение к АКБ и контакт от зажигания.
При включении зажигания, реле R0 с двумя парами контактов, одной парой подключает питание схемы (R0.1), а другой (R0.2) подает на 12pin сигнал «Зажигание включено». Врубается контроллер и подается питание на планшет, через отдельный БП12В/5В с гальв. развязкой.
Контроллер просыпается и первым делом самоблокирутся по питанию реле R1 (R1.1) с pin9, теперь даже если зажигание вырубить схема продолжит работу. Реле герконовое, потребление мизерное, поэтому управляю напрямую без усиливающего транзистора.
В таком режиме все работает пока ключ в положении ACC
Теперь мы ключ вытащили. Реле R0 отключается, соответственно на 12pin контроллера появится низкий уровень (сделал данный вход на реле, т.к. напряжение на клемме ACC скачет).
Запускается обратный отсчет времени - 8 часов. Через 10 секунд на 11 выход подается логическая 1 и планшет переводится в спящий режим c минимальным токопотреблением (таскер на планшете вырубает «вай-вай» и «блюпуп» чтобы меньше жрал).
Теперь самое главное, контроллер начинает смотреть температуру с датчика ds18b20. алгоритм простейший
maxTIME = maxTime-K
если тепло, т.е t>15 градусов, то K=1, если меньше но больше 0 то К=2 и так далее. Соответственно, чем холоднее в машине, тем быстрее счетчик обнуляется.
Затраты (брал не у китайцев, можно и дешевле):
- макетная плата 120 руб
- ардуино про мини 200 руб
- реле 2х130 руб
- оптопара 20 руб
- преобразователь с гальв. развязкой NSD15-12S5 700 руб.
- преобразователь для питания контроллера NoName 200 руб.
Итого: 1500 руб
Вот ссылка на рабочий скетч Ардуины (если кто решит что это индусский код, то будет прав , т.к. я не программист, тем не менее все вроде работает, коментариев там много). Буду рад полезным коментариям.
тут показана рамка в процессе доработки напильником
, т.е. до проклейки стеклотканью и шпаклевки/покраскипоскольку никаких OTG кабелей я не использую, то для включения планшета нужно подавать напряжение на разъем USB, на фото видна точка пайки. Сам разъем очень мелкий, припоял рядом.
вот тут показан датчик холла (фоткал до пайки, видно что сиий провод висит в воздухе)
Что пришлось поменять после тестовой эксплуатации первого варианта
- Немного изменил размер рамки. Сначала я хотел визуально углубить экран чтобы небыло бликов. Идея вобщем то правильная, но сильно глубоко планшет не получилось вставить, а вот рамка получилась громоздкая (первый вариант). Кроме того, экран яркий и не смотря на блики видно все. Так же, если уж совсем пипец какое солнце, я одеваю темные очки и из-за поляризации экран один фиг становится нечитаемым
- отказался от идей подключения wifi камеры (глюкавые модели судя по отзывам) и подключения простейшей камеры к планшету, т.к. хочу остаться на оригинальной прошивке
- немного поменял размер кнопок
- решил добавить LTE модем с WiFi, возможно его тоже придется доработать чтобы он включался/выключался автоматически

